“知识产权示范”六批试点城市名单DID

会员社区
| 来源:国家知识产权局

参照杨上广(2022)等人的做法,将选为“知识产权示范”试点城市的虚拟变量作为核心解释变量,当一个城市被批准成为“知识产权示范”试点城市当年及以后,该变量取值为1,未入选则为0

“知识产权示范”六批试点城市名单DID

一、数据介绍

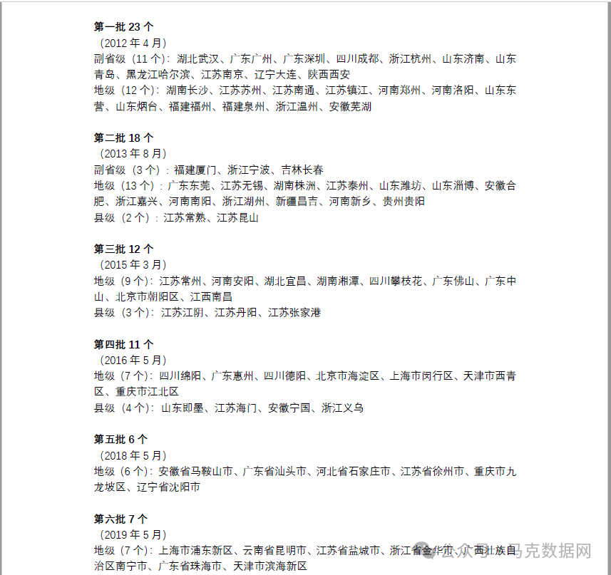
数据名称:“知识产权示范”六批试点城市名单

数据范围:300个地级市(包括直辖市)

数据年份:2000-2022年

数据样本:300个城市*23年=6900条

数据来源:国家知识产权局在2012年、2013年、2015年、2016年、2018年、2019年公布的“知识产权试点示范城市”

数据整理:马克数据网,包含原始名单、城市DID

二、参考文献

[1]杨上广,郭丰.知识产权保护与城市绿色技术创新——基于知识产权示范城市的准自然实验[J].武汉大学学报(哲学社会科学版),2022,75(04):100-113.

[2]徐扬,韦东明.城市知识产权战略与企业创新——来自国家知识产权示范城市的准自然实验[J].产业经济研究,2021(04):99-114.

[3]陈永昌,孙鹏博,王宏鸣.知识产权保护政策能否推动企业开放式创新?——以国家知识产权示范城市政策为准实验的经验研究[J].经济与管理研究,2023,44(04):90-107.

三、数据概览

1、”知识产权示范“示范城市名单

“知识产权示范”六批试点城市名单DID

2、六批试点城市名单DID

“知识产权示范”六批试点城市名单DID

下载链接
需要登录后查看 点击登录
客服一:372574023(QQ)
客服二: macrodatas@163.com