新质生产力-原始数据+dofile测算(省级、企业级)2010-2022年

会员社区
| 来源:马克社区用户

1、参照宋佳(2024)的做法,基于生产力二要素理论,构建新质生产力指标体系,计算上市企业的新质生产力,包括原始数据、测算dofile

2、参照卢江(2024)的做法,从科技生产力、绿色生产力和数字生产力3个方面计算各省的新质生产力水平,包括原始数据、测算dofile

数据由马克社区用户上传,包括2个层面的原始数据、测算dofile、新质生产力的结果,希望对大家有所帮助

参考一

新质生产力-原始数据+dofile测算2010-2022年

参考二

新质生产力-原始数据+dofile测算2010-2022年

一、数据介绍

数据名称:新质生产力-原始数据+dofile测算(省级、企业级)

数据年份:2010-2022年

样本范围:省级、企业级

数据样本:403条、41379条

数据来源:马克社区用户

数据说明:含原始数据、dofile、2份新质生产力的结果

二、参考文献

[1]卢江,郭子昂,王煜萍.新质生产力发展水平、区域差异与提升路径[J/OL].重庆大学学报(社会科学版),1-16[2024-03-21].

新质生产力-原始数据+dofile测算2010-2022年

[2]宋佳,张金昌,潘艺.ESG发展对企业新质生产力影响的研究——来自中国A股上市企业的经验证据[J/OL].当代经济管理,1-13[2024-03-21].

新质生产力-原始数据+dofile测算2010-2022年

三、数据概览

各省新质生产力水平

新质生产力-原始数据+dofile测算2010-2022年

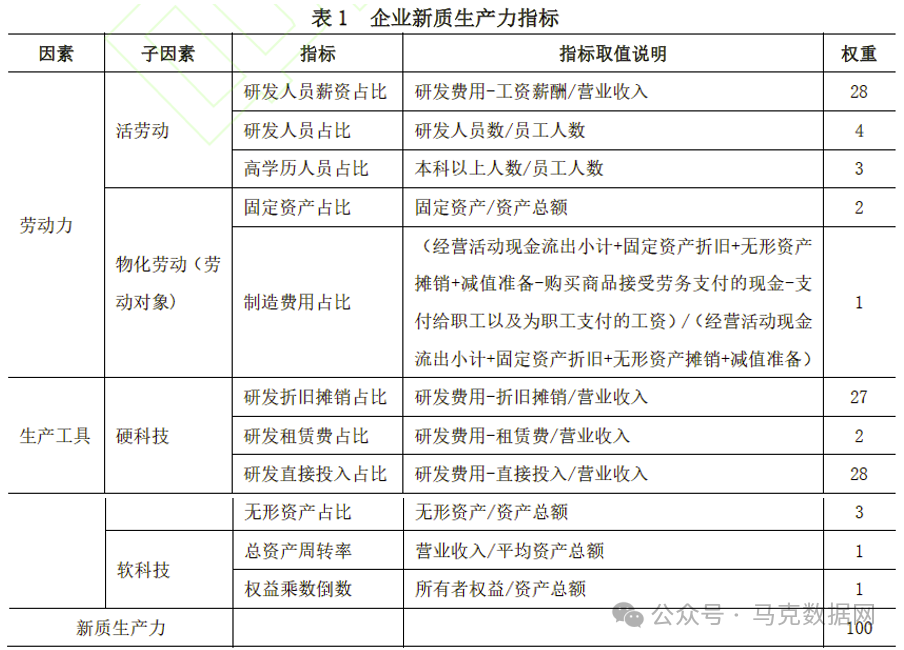
企业新质生产力水平

新质生产力-原始数据+dofile测算2010-2022年

下载链接
需要登录后查看 点击登录
jkh9809
谢谢分享
NT5xU3
谢谢分享
vczDcU
数据
kakcohe
上市企业新质生产力原始数据来自于哪里呀?wind还是csmar呢?
mbGcu9
省级新质生产力原始数据里有缺失数据,是使用插值法吗
mbGcu9
海南那几个地方缺失的数据可以最终测算出新质生产力吗
mbGcu9
我自己跑了一遍,结果不一样
libo19870817
我说数据有问题居然还删帖了 无语
libo19870817
发错了  是地级市的数据有问题
13376410353
没有公司名称么
kzHo3G
研发费用—折旧摊销的数据是来源哪一个数据库呢
天马行空
该数据非原创,由社区其他用户分享,没有具体的来源说明。里面包括原始数据、dofile,需自行检查额
yuanfulun
1111
客服一:372574023(QQ)
客服二: macrodatas@163.com