中国省域-经济高质量发展水平2000-2021年(数据+dofile+综合指数)

会员社区
| 来源:马克社区用户

以中国31个省级行政单位(不含港澳台)为研究对象,测度中国省域经济高质量发展 中国省域经济高质量发展测度结果, 有助于分析各地区经济高质量发展的优势和短板, 为改善地区经济高质量发展提供参考价值

一、数据介绍

数据名称:中国省域-经济高质量发展水平(数据+dofile+综合指数)

数据年份:2000-2021年

数据范围:31个省份

数据样本:683条

数据来源:马克社区用户

二、参考文献

参考文献:

孙豪等.中国省域经济高质量发展的测度与评价[J].浙江社会科学,2020(08):4-14+155.

指标体系:

中国省域-经济高质量发展水平2000-2021年

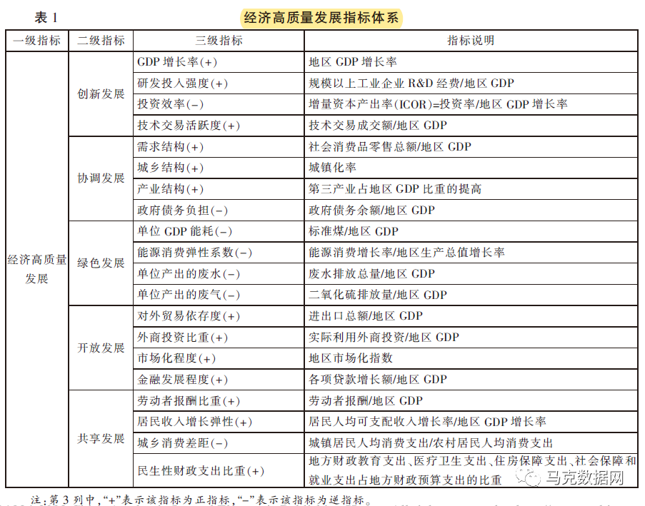
三、指标说明

编号年份GDP增长率
研发投入强度投资效率技术交易活跃度
需求结构城乡结构政府债务负担
产业结构能源消耗弹性系数单位产出的废水
单位产生的废气对外贸易依存度外商投资比重
市场化程度劳动者报酬比重居民收入弹性
城乡消费差距民生性财政支出比重经济高质量综合指数

四、数据概览

经济高质量发展水平-原始+结果

中国省域-经济高质量发展水平2000-2021年

测算dofile

中国省域-经济高质量发展水平2000-2021年

下载链接
需要登录后查看 点击登录
X3OQfX
有没有全国的
天马行空
目前没有全国的
akong0716
这个里面没有各个指标的具体数据啊
zingshuang
没有看到原始数据呀
天马行空
里面有测算的二级指标、测算结果数据,没有最原始的三级指标
1RnMtL
数据是省级层面的吗?
天马行空
这个是省级的
free08
怎么跑啊,一直报错
liyan
2022年的数据啥时候更新呀
umZLfJ
是可好
zhangbaizhen
只有编号,没有省份,怎么匹配
P9RoKh
对呀  那个编号对应哪个省份呀
天马行空
第二个sheet里面,有每个编码对应的省份
20221172131
请问2022年的数据什么时候更新~
客服一:372574023(QQ)
客服二: macrodatas@163.com