城市营商环境指数(City Business Environment Index)是一种评估城市营商环境的综合性指标。它通过对城市的一系列经济、社会、政治和基础设施因素进行量化分析,以衡量城市对企业和投资者的吸引力。城市营商环境指数的目的是为政府、企业和投资者提供一个客观、可靠的参考依据,以便了解和比较不同城市的营商环境。
一、数据介绍数据名称:各城市营商环境指数
数据年份:2014-2019年
整理说明:采用熵权法对2014-2019年中国31个省会(首府)城市、直辖市及5个计划单列市的营商环境进行测算
参考文献:详见文件
数据整理:马克数据网
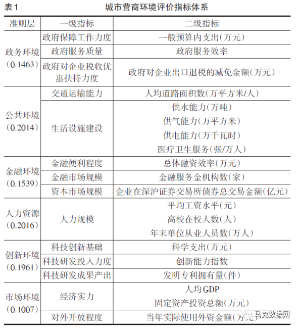
二、指标体系
三、数据概览